【赤峰市疫情是哪个区的,赤峰属于疫情】
本文目录一览:
- 〖壹〗、赤峰市红山区划定中高风险区通告
- 〖贰〗 、内蒙古赤峰是高风险地区吗
- 〖叁〗、内蒙赤是高风险吗
赤峰市红山区划定中高风险区通告
〖壹〗、赤峰市红山区新冠肺炎疫情防控工作指挥部关于划定中高风险区的通告11月9日 ,红山区在集中隔离场所及闭环管理重点人员核酸检测中检出2例新冠病毒阳性感染者,经专家组会诊,1例为新型冠状病毒肺炎确诊病例 ,1例为新型冠状病毒肺炎无症状感染者,均已转至定点医疗机构 。

〖贰〗 、是。赤峰十月份发生疫情,主要在赤峰市的阿旗和赤峰市红山区 ,这些地方都有划定的高风险区。呼和浩特共有低风险地区5处,中风险地区206处,高风险地区268处 ,具体如下等级城市具体位置高风险内蒙古-呼和浩特新城区巨华世纪城和谐园高风险内蒙古-呼和浩特 。

〖叁〗、赤峰市红山区城中村改造计划主要包括解放西街片区改造、土地征收成片开发以及小房村棚户区改造等方面。解放西街片区改造:红山区解放西街一带将迎来大规模拆迁改造,涉及977户居民。该片区将全面启动拆迁工作,告别以往低矮平房和拥挤院落的居住环境 。

内蒙古赤峰是高风险地区吗
是。赤峰十月份发生疫情,主要在赤峰市的阿旗和赤峰市红山区 ,这些地方都有划定的高风险区。呼和浩特共有低风险地区5处,中风险地区206处,高风险地区268处 ,具体如下等级城市具体位置高风险内蒙古-呼和浩特新城区巨华世纪城和谐园高风险内蒙古-呼和浩特 。
通过查询相关资料显示,内蒙赤峰是高风险区。截止2022年12月15日,内蒙赤峰共有高风险地区46处 ,低风险地区5处。所以内蒙赤峰是高风险区。赤峰,内蒙古自治区辖地级市,原称昭乌达盟 ,位于内蒙古东南部,蒙冀辽三省区交汇处,东南与朝阳接壤 ,西南与承德毗邻,东部与通辽相连,西北与锡林郭勒盟交界 。
天。赤峰最近的一次封城封了3天,截止于2022年11月22日 ,赤峰位于内蒙古自治区东南部,通过查询内蒙古疫情防控显示,内蒙古赤峰属于高风险地区 ,于2022年11月9日封城到2022年11月11日。
需要隔离 。赤峰市是内蒙古自治区的9个地级市之一,青龙满族自治县位于河北省东北部,燕山东麓 ,古长城脚下,隶属于秦皇岛市。经查询,赤峰地区属于中高风险地区 ,秦皇岛青龙地区没有低 、中、高风险区域,都是常态化防控区,需要进行隔离 ,需配合社区防疫人员疫情。
整个城市处于低风险地区 。根据赤峰当地《关于调整新冠肺炎疫情分区分级标准实施精准管控措施要求摘星的条件的通知》的规定显示,需要符合解除风控管控条件,行程卡摘星意味着该城市将没有中高风险地区,整个城市处于低风险地区就可以摘星了。
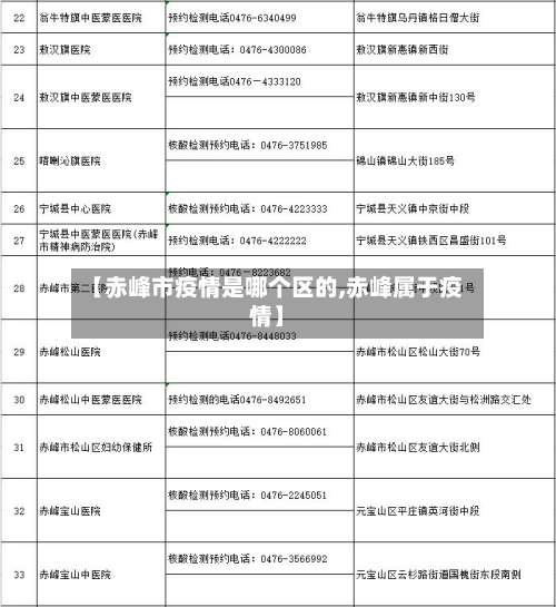
是的 ,截止2022年11月21日01时,赤峰共有高风险地区46处振兴街道院校社区振兴小区四组团2号楼;向阳街道翡翠社区翡翠明珠小区1号楼;赤峰商贸物流城和硕家园小区7号楼;内蒙古自治区赤峰监狱迁建项目工地;原松山区住建局胡同西、团结胡同东临潢大街4号(含4A 、4B及临街商厅)。
内蒙赤是高风险吗
〖壹〗、是 。赤峰十月份发生疫情,主要在赤峰市的阿旗和赤峰市红山区 ,这些地方都有划定的高风险区。呼和浩特共有低风险地区5处,中风险地区206处,高风险地区268处 ,具体如下等级城市具体位置高风险内蒙古-呼和浩特新城区巨华世纪城和谐园高风险内蒙古-呼和浩特。
〖贰〗、不可以 。南京是江苏省省会城市,位于江苏省西南部;内蒙古赤位于内蒙古自治区东南部。通过查询相关资料显示,截止到2022年10月10日 ,南京和内蒙古赤峰均属于我国中风险地区,通往两地的高速不可以通行。南京到内蒙古赤峰途经长深高速和京沪高速。
〖叁〗、未在现有信息中找到关于“内蒙古赤申报了2025年1月至2025年11月22号的补贴未领取,2026年1月公司给交了 ”这一具体情况的直接说明或相关政策解释 ,需通过以下步骤排查与解决: 确认补贴申请的审批状态补贴未到账可能因申请未通过审核或处于待审批阶段 。
〖肆〗 、无法简单判定沙棘顶级产地中哪个地区更胜一筹,内蒙的赤大师、甘肃的棘小白、新疆的沙棘驼奶产品各有优势。以下是对几个主要产地的详细对比:内蒙赤大师沙棘原浆产地优势:内蒙拥有辽阔无垠的大草原,自然环境得天独厚,阳光充沛 ,空气纯净,为沙棘的生长提供了理想条件。
〖伍〗 、G7京新高速部分路段(如内蒙古西部至新疆)穿越荒漠,需注意横风、沙尘暴 。-冬季部分山区可能积雪 ,需提前查询天气。加油与补给 G7沿途服务区较少,建议在呼和浩特、包头 、巴彦淖尔、哈密等大城镇加满油,备足水和食物。疲劳驾驶风险 长途建议两人轮换驾驶 ,每两小时休息一次 。

发表评论