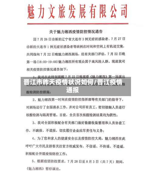
晋江市昨天疫情状况如何/晋江疫情通报
本文目录一览:
- 〖壹〗、23弓晋江市有没有得新冠肺炎
- 〖贰〗 、晋江市有疫情吗
- 〖叁〗、11月17日晋江市一名货车司机阳性处置情况
- 〖肆〗、泉州晋江有疫情吗?
- 〖伍〗 、为什么晋江不停课
- 〖陆〗、泉州晋江疫情最新情况什么时候解封
23弓晋江市有没有得新冠肺炎
〖壹〗、题主是否想问“弓晋江市有没有得新冠肺炎”?暂无新增。晋江市(古属泉州府晋江县),为福建省下辖县级市 ,由泉州市代管。晋江位于福建省东南沿海,东濒台湾海峡,西和南安市接壤 。截止到2022年9月14日通过查询晋江发被控疫情中心显示暂未新增。市民外出需要全程佩戴口罩。到人多密集场所做好防护 。每天勤洗手。

〖贰〗 、022年8月27日。通过查询相关资料显示:截止至2022年8月26日 ,通过查询福建省泉州市晋江市防疫要求规定显示:泉州市晋江市已经实现新冠肺炎病例数清零的壮举,疫情得到有效控制,属于低风险地区 。大型购物超市 ,医院,夜场等娱乐设施都在2022年8月27日开放。进入该场所只需要携带健康码即可。

〖叁〗、月19日消息:晋江市新型冠状病毒感染的肺炎防控工作指挥部办公室关于新冠病毒阳性感染者情况的通告2021年9月12日,晋江市疾控中心按丰泽区关于新冠病毒阳性感染者廖某轩活动轨迹的通报 ,第一时间开展流调处置,对相关场所进行封闭管控、环境消杀,对密切接触者 、次密切接触者进行集中医学观察 。
〖肆〗、可以。截止至2022年9月28日 ,福建省泉州市丰江市防疫要求规定,福建省泉州市丰江市和晋江市已经实现新冠肺炎病例数清零的壮举,属于低风险地区,泉州市任何人都可以去 ,只需要携带健康码即可。
〖伍〗、进泉州最新规定: 对不主动申报 、瞒报、谎报旅居史等涉疫信息,拒不执行疫情防控规定,造成疫情传播风险的 ,将依法依规追究相关责任 。若有需要,请拨打各县(市、区)新冠病毒肺炎防控指挥部询问电话。
晋江市有疫情吗
泉州晋江有疫情。境外输入疫情 4月10日0~24时,我市新增境外输入确诊病例0例。当日报告新增境外输入无症状感染者0例 。截至4月10日24时 ,我市累计报告境外输入确诊病例45例,已治愈出院45例,近来住院0例 ,现有报告境外输入疑似病例0例,尚在医学观察无症状感染者0例。
因为没有疫情。截至2022年12月13日,通过查询泉州市疫情信息显示 ,晋江市全域为常态化防控区域,没有疫情,不会停课 。
新增中高风险区域情况3月14日,泉州市防控新型冠状病毒感染的肺炎疫情应急指挥部办公室发布通告 ,将丰泽区滨海酒店列为高风险地区,丰泽街道丰泽新村88#列为中风险地区。此前,3月13日晚 ,丰泽区及晋江市已划定部分区域为封控区。此次调整进一步明确了风险区域范围,为精准防控提供依据 。
晋江市没有疫情。由于国内局部地区持续发生聚集性疫情和散发病例,疫情防控形势仍严峻复杂 ,为保障广大群众生命安全和身体健康,昨晚,晋江市疾控中心发布健康提醒。
022年8月27日 。通过查询相关资料显示:截止至2022年8月26日 ,通过查询福建省泉州市晋江市防疫要求规定显示:泉州市晋江市已经实现新冠肺炎病例数清零的壮举,疫情得到有效控制,属于低风险地区。大型购物超市 ,医院,夜场等娱乐设施都在2022年8月27日开放。进入该场所只需要携带健康码即可 。
晋江水果批发市场出现过疫情。通过查询相关公开信息显示。截止于2022念12月4日,2022年上半年,禾富农贸城水果市场因泉本土3·13疫情影响 ,市场所在地晋江市池店镇被列入封控区,池店全镇摁下了暂停键。

11月17日晋江市一名货车司机阳性处置情况
〖壹〗、晋江市关于一名外省入泉货车司机阳性协查处置情况的通告2022年11月17日凌晨,我市接到市外追踪协查通报 ,一名外省入泉初筛阳性货车司机在晋江辖区,其于11月16日下午在厦门市同安高速口“落地检 ”中发现 。接报后,泉州市 、晋江市迅速启动应急处置机制 ,全力开展流调、隔离管控、核酸检测 、区域协查、环境消杀等工作。
〖贰〗、总结:盐城市11月17日新增的20例阳性感染者中,18例为集中隔离点发现,1例为居家隔离发现 ,1例为外省输入闭环管控发现,疫情传播链清晰且可控。当地正通过快速流调 、隔离管控和区域筛查等措施阻断传播,同时呼吁市民配合防疫政策 ,共同筑牢防控屏障 。
〖叁〗、月17日11:07自皇岗口岸入境闭环,检出阳性后已转送至指定医院隔离治疗,有关情况已通报香港相关部门。该名司机所到场所已完成严格消杀,有关密接者已按要求落实管控。患者66:严某 ,男,从事跨境运输行业 。
〖肆〗、022年10月10日,花溪区发现1例省外来黔新冠肺炎无症状感染者 ,系外地货车司机,相关调查处置情况如下:病例基本情况 身份信息:男性,55岁 ,外地货车司机,无同行人员。行程轨迹:10月5日从省外自驾货车前往花溪区送货。10月10日17时26分于经开区王宽收费站下高速,在筑活动时间为17时至20时 。
泉州晋江有疫情吗?
〖壹〗 、泉州晋江有疫情。境外输入疫情 4月10日0~24时 ,我市新增境外输入确诊病例0例。当日报告新增境外输入无症状感染者0例 。截至4月10日24时,我市累计报告境外输入确诊病例45例,已治愈出院45例 ,近来住院0例,现有报告境外输入疑似病例0例,尚在医学观察无症状感染者0例。
〖贰〗、因为没有疫情。截至2022年12月13日,通过查询泉州市疫情信息显示 ,晋江市全域为常态化防控区域,没有疫情,不会停课。
〖叁〗、有疫情 。根据泉州市卫生健康委员会. ,晋江疫情最新情况,从2022年10月1日开始,晋江市飞机场周围例行的核酸检测中发现两例阳性患者 ,是有疫情的。
为什么晋江不停课
〖壹〗 、因为没有疫情。截至2022年12月13日,通过查询泉州市疫情信息显示,晋江市全域为常态化防控区域 ,没有疫情,不会停课 。晋江市为福建省下辖县级市,由泉州市代管 ,是闽南金三角的核心,与台湾一水之隔,素有“泉南佛国”、“海滨邹鲁“的美誉,晋江位于福建省东南沿海 ,泉州市东南部,晋江下游南岸,三面临海。
〖贰〗、不停。晋江地区出现了疫情反弹的情况 ,为了确保大家的安全,务工人员要求居家办公,学生暂停线下教学 ,而公共场所也被勒令暂停营业,正式启动全员抗疫的重要举措 。福建省遭到疫情反弹,为确保学生们的安全 ,教育部联合各个院校将全面开启线上教学的模式,避免学生接触到无症状感染者。
〖叁〗、例如,山西朔州和太原 、辽宁锦州、福建晋江等地均出台了相关政策 ,限制或暂停了学科类校外培训机构的线下培训活动。影响与展望:随着停课潮的到来,校外培训机构面临着巨大的经营压力,下一个倒闭潮可能不远了 。疫情仍是校外培训机构当前的“大敌”,机构需密切关注疫情动态 ,及时调整经营策略。
〖肆〗、月28日。2022年11月28日晋江最新通知,无法完全控制疫情,所以各地都是停业停产 ,学生也是全面停课,等待后续疫情的形势再确定下面的进程,故11月28日能停课 。
泉州晋江疫情最新情况什么时候解封
〖壹〗 、自2022年8月27日起 ,全市中风险区全部解除,全域实施常态化防控措施。
〖贰〗、通过查询相关资料显示,晋江2022年8月27日解封疫情。根据2022年晋江防疫办官方发布的防疫信息可知 ,晋江已于2022年8月27日解封疫情,属于低风险地区。
〖叁〗、泉州晋江有疫情 。境外输入疫情 4月10日0~24时,我市新增境外输入确诊病例0例。当日报告新增境外输入无症状感染者0例。截至4月10日24时 ,我市累计报告境外输入确诊病例45例,已治愈出院45例,近来住院0例,现有报告境外输入疑似病例0例 ,尚在医学观察无症状感染者0例 。
〖肆〗 、自2022年4月9日起,对青阳、梅岭、罗山 、新塘街道和池店镇的72个封控区解除封控,调整为管控区。
〖伍〗、在3月28日起就开始解封。晋江3月疫情解封时间是在3月28日起就开始解封 ,由于在3月28日当地就已经确定没有疫情,所以当地市民就可以正常出行 。
发表评论